首页
首页
企业介绍
公司概况
组织机构
公司领导
企业文化
集团介绍
新闻资讯
公司要闻
出资企业
媒体聚焦
视频中心
经营业务
招商服务
科技服务
物业服务
综合服务
融资租赁服务
小额贷款服务
商业保理服务
融资担保服务
党建群团
党建工作
学习贯彻习近平新时代中国特色社会主义思想主题教育
党史学习教育专栏
党员干部下基层察民情解民忧暖民心实践活动
工会工作
团支部工作
纪检监督
纪检工作
纪检宣传
专项整治违规吃喝
信息公开
公示公告
联系我们
人才招聘
湖北长江产业载体运营管理有限公司2024年度常年法律顾问服务机构招标公告
时间:2023-12-29
tou
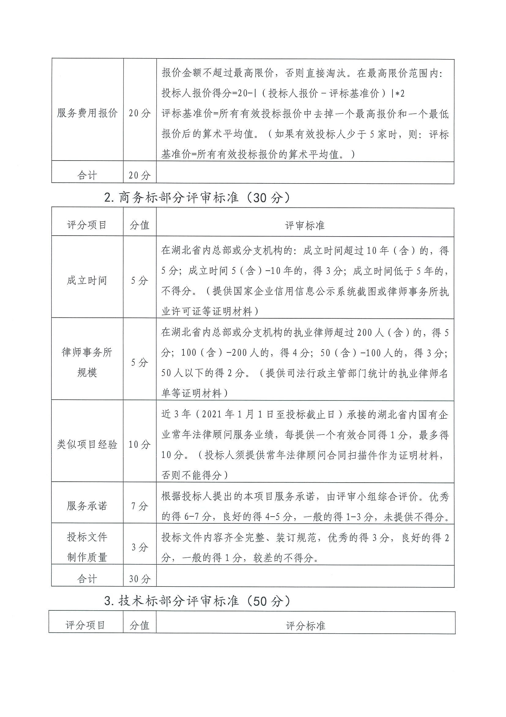
附件1:评审标准
附件2:投标文件格式
附件3:常年法律顾问服务合同